Abstract

As the field of regulatory T cell (Treg) adoptive therapy develops, questions concerning how to best to deploy these cells in patients must be addressed. Prominent among these questions is which adjunctive therapies will pair most synergistically with the transferred cells. Most ideally, a therapy that could prolong persistence and stabilize function of the cells is sought.
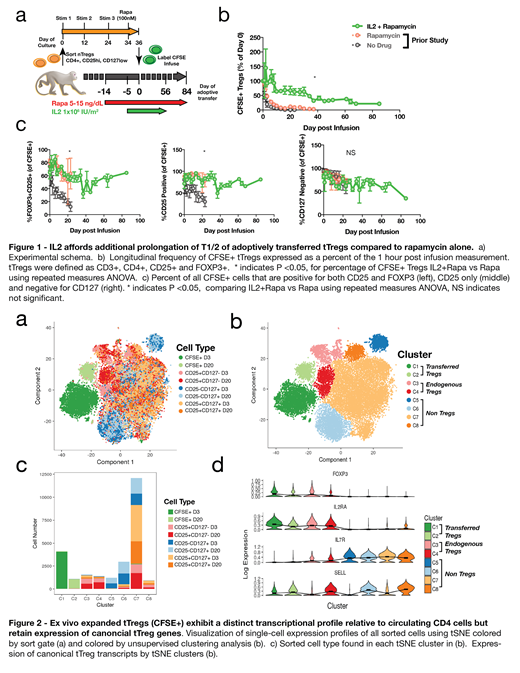
Prior work has shown that mechanistic target of rapamycin (mTOR) inhibition can afford both stability and a degree of increased persistence to ex-vivo expanded thymic Tregs (tTregs) upon adoptive transfer. In this study, we investigated whether the addition of low-dose interleukin-2 (IL2) to the mTOR inhibitor rapamycin could impart additional persistence to ex-vivoexpanded tTregs after adoptive transfer. Using a non-human primate model of CFSE-labeled autologous tTregs, we found that the addition of IL2 to rapamycin supported a near 10-fold increase in the half-life of adoptively transferred tTregs, effectively doubling the cells in the tTreg compartment for the first month after adoptive transfer.
Using a combination of single cell approaches, we were then able to show that transferred tTregs, in the setting of IL2 and rapamycin adjunctive therapy, retain high levels of Treg-specific genes, including FOXP3, after adoptive transfer. Additionally, we found that adoptively transferred tTregs are remarkably homogenous and become more transcriptionally similar to endogenous tTregs with time in vivo. Together these preclinical data support the use of combination IL2 and rapamycin as adjunctive therapy forex-vivo expanded adoptively transferred tTregs.
Tkachev:Regeneron Pharmaceuticals, Inc.: Research Funding. Blazar:Kadmon Corporation, LLC: Consultancy, Research Funding. Kean:Regeneron Pharmaceuticals, Inc.: Research Funding.
Author notes
Asterisk with author names denotes non-ASH members.

This icon denotes a clinically relevant abstract
